客户论文精选|锐视科技SHARP 1000赋能顶刊成果!《Nature Biomedical Engineering》重磅报道40%双侧肿瘤完全消退
来源:
|
作者:锐视科技
|
发布时间: 2026-03-05
|
185 次浏览
|
🔊 点击朗读正文
❚❚
▶
|
分享到:
近日,中国科学技术大学闵元增/肖石燕/李博峰/瞿昆在《Nature Biomedical Engineering》——Nature大子刊、生物医学工程领域TOP 1%旗舰期刊(一区,IF=39.2),发表了一项颠覆性癌症治疗研究:新型铂类配合物(Complex 1)联合低剂量放疗与免疫检查点抑制剂,实现40%小鼠双侧肿瘤完全消退,破解了传统放疗对远隔转移肿瘤疗效不佳的行业难题。锐视科技SHARP 1000多模态图像引导的精准放疗系统作为研究核心放疗设备,以高精度X射线照射技术全程保障实验数据可靠,成为这项顶刊成果的关键技术支撑。
近日,中国科学技术大学闵元增/肖石燕/李博峰/瞿昆在《Nature Biomedical Engineering》——Nature大子刊、生物医学工程领域TOP 1%旗舰期刊(一区,IF=39.2),发表了一项颠覆性癌症治疗研究:新型铂类配合物(Complex 1)联合低剂量放疗与免疫检查点抑制剂,实现40%小鼠双侧肿瘤完全消退,破解了传统放疗对远隔转移肿瘤疗效不佳的行业难题。锐视科技SHARP 1000多模态图像引导的精准放疗系统作为研究核心放疗设备,以高精度X射线照射技术全程保障实验数据可靠,成为这项顶刊成果的关键技术支撑。

放疗是超半数癌症患者的核心治疗手段,但传统方案存在明显瓶颈:放射增敏剂多依赖活性氧(ROS)发挥作用,在缺氧肿瘤中效果受限且易损伤健康组织;放疗剂量控制精度不足,难以激活全身抗肿瘤免疫,远隔转移肿瘤治疗效果差。
为破解这一困境,研究团队研发出ROS非依赖型铂类配合物Complex 1,其核心机制为在X射线照射下释放高活性铂氮烯,通过N-N耦合与DNA碱基形成共价键,直接造成DNA双链断裂。而这一核心机制的验证,全程依赖锐视SHARP 1000的精准放疗支持,其稳定的剂量输出与精准定位,确保了铂氮烯在肿瘤局部高效生成,为研究奠定关键技术基础。
作为集成化小动物放疗与成像一体化系统,SHARP 1000凭借三大核心优势,成为该顶刊研究的首选设备:
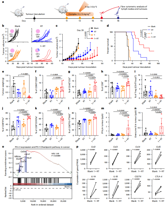
1、精准剂量递送,保障机制验证:为CT26结肠癌细胞、4T1乳腺癌细胞的体外放疗及小鼠肿瘤模型体内照射,实现20 Gy精准X射线递送,剂量误差小于±1%,成功触发Complex 1向铂氮烯转化,确保实验结果准确可重复。2、低剂量适配性,赋能联合治疗:精准输出1 Gy低剂量X射线,配合Complex 1与PD-1抑制剂,规避高剂量放疗毒副作用的同时,有效激活抗肿瘤免疫,使双侧肿瘤完全消退率达40%,远优于传统放疗方案。3、一体化设计,提升研究效率:集成放疗与定量光学断层扫描功能,可实时监测肿瘤照射与生长状态,减少操作误差,高效获取肿瘤生长曲线、免疫细胞浸润分析等关键数据,大幅加快研究进程。在SHARP 1000的技术支持下,该研究取得多项突破性成果:在CT26结肠癌、4T1乳腺癌及原位胶质母细胞瘤模型中,该联合方案均表现出强效抗肿瘤效果,70%小鼠实现肿瘤完全消退,且形成长期免疫记忆;相比传统铂类药物,该方案对小鼠主要器官无明显损伤,安全性优异;同时对缺氧肿瘤、转移性肿瘤均有效,为多种实体瘤治疗提供新方向。图3:肿瘤生长抑制与生存曲线验证图
锐视科技始终以“助力科研突破,加速临床转化”为使命,SHARP 1000作为小动物放疗领域的标杆产品,此次助力研究登上《Nature Biomedical Engineering》,再次印证了其在高端科研设备领域的技术实力与可靠性。未来,锐视科技将持续深耕精准放疗技术,不断优化产品性能,为肿瘤放疗、免疫治疗、药物研发等领域提供更强大的技术支撑,助力更多科研成果登上国际顶刊,推动全球癌症治疗技术的革新与进步!

▲多模态图像引导的精准放疗系统(型号:SHARP 1000)DOI: 10.1038/s41551-026-01612-y